What services do we provide?
Below you can find a brief explanation about the 2 types of services we provide. The most common options and the corresponding prices for each of them. Don’t forget that packages tailored to your own needs are also possible. You will need to contact us for that.
150+
Proven Results
We offer 2 types of services:
• Access to all the content from the ICT private mentorship: This consists of all the videos, all the forum discussions, as well as other documents from the forum, including a study guide containing all the videos with important lessons organized by categories and indicating the dates of each video. This way it is much easier for you to find all the videos with correlated lessons.
All the videos and forum discussions from the ICT private mentorship are a total of 110 gigabytes of content.
Subtitles files for all the videos are included.
• A condensed way to study the content of the ICT private mentorship: we understand not every person has enough available free time to watch all the videos from the ICT private mentorship. Therefore we can also provide 2 potential solutions meticulously designed to distill the vast knowledge of the entire ICT trading mentorship into a condensed format that enables you to accelerate your learning curve.
Access to all the content from the ICT private mentorship


The ICT private mentorship permanently closed in 2022. It left many interested traders in their development stage excluded from these timeless lessons and unable to study all the advanced insights and teachings that aren’t available on the public videos from Youtube.
We allow access to all the content from the private mentorship, both videos and forum discussions, to everyone looking to study the same lessons that charter students had access to.
We also provide all of the content from the ICT private telegram channel. This channel was created as a method to keep in touch with the private students after the mentorship closed.
Below you will find the most common content packages, along with the main lessons of each year.
Yearly private videos
Standalone price: 50 USD per year
Discounted price: 150 USD for all the years
The videos were an integral part of the ICT private mentorship and not only provided real time analysis but more importantly, these videos encompassed timeless insights on analyzing price action.
In the list below you can find the most valuable teachings and lessons per year.
Main lessons from 2016:
IPDA Open + details, importance of 07:00 NY Time NYO open.
Swing grading, 4 concepts of each swing.
Internal & External liquidity concepts.
Order blocks in filled ranges.
Breakaway vs Measuring Gaps
Main lessons from 2017:
When to use Open and Mean Threshold of Order Blocks.
Lesson on Reclaimed Order Blocks.
When to use IPDA open and when to use GMT open.
ADR Tactic for Projecting daily highs / lows.
Pyramiding & Hedging.
Questions and answers sessions.
Main lessons from 2019:
Calibrating stop sweeps.
Order Blocks theory.
Where do high probability FVGs form?
Contrasts Between Immediate & Deferred Rebalance.
Trading in Market Makers Buy Models.
External Range Demarkers within the PD Array Matrix.
Contrasts Between Interbank Order Flow & Institutional Order Flow.
Process of waiting for bias.
Clutch pattern & Artemis setup.
Advanced order flow, close proximity entries, determining range extremes.
Main lessons from 2020:
Intraweek Order Flow & Overlaying SMT.
FVG’s & when not to expect them to be traded to.
FVG’s & when they provide secondary entry opportunity.
Cross Pair Manipulation & Interbank Inequality.
How to measure Smart Money accumulation in a commodity.
Difference Between Market Structure Shifts and Market Structure Breaks.
Lecture on IPDA, its existence, how it governs Dollar Index.
When We Can Switch Bias.
How to anticipate consolidations.
How to anticipate Seek & Destroy market profiles.
Open Float & Layered Liquidity Demarkers.
Main lessons from 2021:
Lecture on SMT & Time Distortion.
High probability Order Blocks.
Redelivered rebalance & Immediate rebalance.
Volume Imbalance and Balanced Price Range.
What dealing range to measure premium/discount on.
Reclaimed PD Arrays.
How & when the weekly bias changes.
Signatures to market reversal profiles & when Order Blocks will not be respected.
How to forecast midweek weekly profiles.
HTF Structure to Intraday IOF.
Protocols on when to exit on trades & protect your stop, before being stopped out.
IOFED. Details to using & when to expect them.
State in the delivery.
Main lessons from 2022:
How to use Index SMT to confirm entries in markets already on the move.
How to use Accumulation, Manipulation & Distribution in small range days.
Visualizations of 5 Trade Frameworks.
How to monitor day trades on multiple time frames at one time.
The videos are accompanied by a meticulously organized Study Guide, indicating the most significant lessons categorized by topic and conveniently including the date of each video. This document ensures swift access to the relevant videos when you are in need of doing a quick recap of a particular concept or lesson.
Algorithmic Order Flow: Change in the State of Delivery series
Standalone price: 50 USD
Many of the the most valuable teachings in the private mentorship are included in this series. It includes advanced insights about how to read order flow in an easy to follow and mechanical way. Anticipating changes in the state of delivery is neccessary to take early entries when a significant reversal is taking place.
ICT Original Market Maker series (including the final 12.6 MM lesson)
Standalone price: 50 USD
Before starting with the Private Mentorship, ICT produced a series of in-depth videos explaining Market Maker Models. These videos even predate the private lessons. They were eventually permanently deleted and disappeared from the internet. Now, they are all available once again, including the final 12.6 MM lesson.
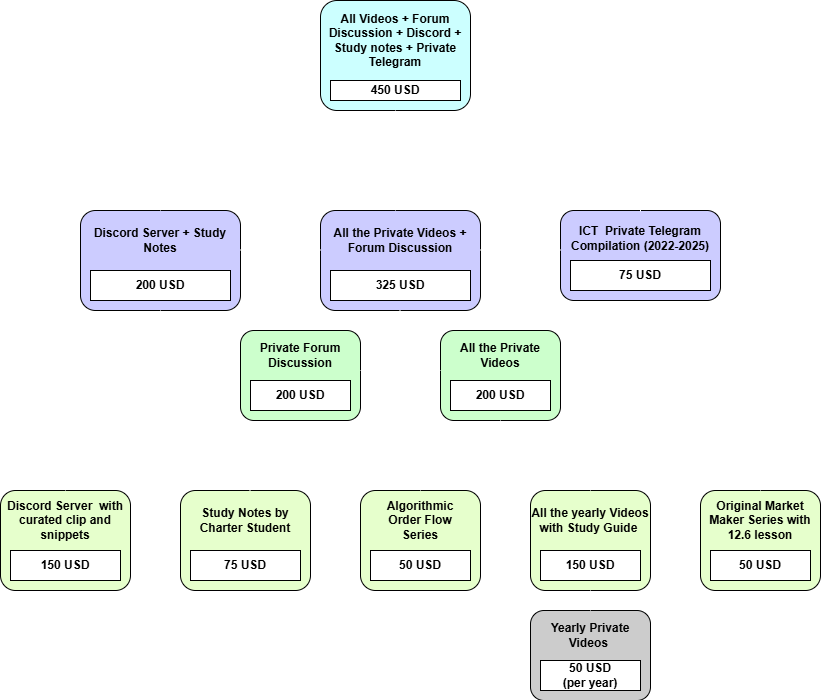
Discounted price for ALL the videos: 200 USD
Forum discussions
Standalone price: 200 USD
The forum was a place where the charter students were able to discuss about many advanced topics that sometimes went beyond what ICT taught in the private mentorship.
These discussions contain the deepest and most advanced insights of the entire mentorship and several charter students even created their own mentorships based on some of these discussions.
In the list below you can find some of the topics discussed in the forum.
A guide to daily bias, and institutional order flow.
Practical application of redelivered rebalance.
Change in the State of Delivery.
90 minutes intraday cycles.
Continuous Linked Settlement (CLS)
Amplified killzones.
ICT Mini killzones.
Institutional order flow entry drill (IOFED) strategies.
Deeper study into Breakaway gaps & Measuring gaps.
Multiples FVGs and which one to choose.
Grading swings.
Unrealized dealing range.
How to use time interval macros.
Questions and answers sessions with ICT.
Discussing things in the charts ICT doesn’t teach.
Inception model for charters.
IPDA lookback and cast forward on an intraday scope.
Macro and Micro IPDA data ranges discovery.
Livetrades by Grozzy
Conquering Enigma.
The sequence in the ICT logo.
Algorithmic time signatures.
MMXM signatures and time cycles.
Repeating signatures in price.
The chronicles of time, then price.
The riddle that is ICT.
The way I see market structure.
Time, price and IMP discoveries.
Discounted price for ALL the content from the ICT private mentorship is 325 USD, this includes:
• All the private videos with their study guide
• All the private forum discussions
Note: the above price is only for the complete private mentorship content, it doesn't include our discord server nor our study notes, nor the ICT private telegram content detailed below.


A condensed way to study the content of the ICT private mentorship
Discord server with curated clips
Standalone price: 150 USD
Discounted price when purchased along with at least 1 content package (any video detailed above and/or forum discussions): 100 USD
The carefully curated clips are snippets taken from the complete videos of the ICT private mentorship, and contain the minutes where the gems and insights are explained.
The clips distill the essential knowledge and expertise of the lengthy videos into something concise. This is a highly effective and time-conscious approach to studying ICT and can allow you to fast-track your learning journey without compromising on the quality of the mentorship. Plus, the clips are organized by categories, which facilitates their study in a structured manner.
Exhaustive Charter study notes
Standalone price: 75 USD
Discount price when purchased along with at least 1 content package (any video package detailed above and/or forum discussions): 50 USD
The study notes were meticulously crafted and are a valuable resource for time-conscious people. Condensing extensive knowledge into concise and easily digestible material that can save students valuable hours of research and analysis.
The study notes are designed with the goal of easing the process of developing your own mental connections between the diverse concepts taught in the mentorship. This can help streamline the process of internalizing and interrelating the lessons, enabling a deeper understanding and a proper integration of the knowledge imparted throughout the mentorship.
ICT private Telegram compilation
Private Telegram Compilation
Standalone price: 75 USD
Discount price when purchased along with at least 1 content package (any video package detailed above and/or forum discussions): 50 USD
After the private mentorship was permanently closed in 2022, ICT continued to provide exclusive content to his private students. This is being done through a private telegram channel. In there, ICT shares live updates regarding the market, his personal life, and the Robbins Cup.
All the content from the private telegram, including messages, videos, chart images, and audios, was compiled and is now available to the public. Everything since it started on December 2022, to when it finished on January 2025.
Discounted price for ALL of our services is 450 USD, this includes:
• All the private videos with their study guide
• All the private forum discussions
• Our discord server with curated clips and snippets
• The Charter study notes
• All the content from the ICT private telegram channel
Structured price list below:


Join the ICT Private Mentorship program today!
Support
contact@ictmentorship.com
© 2025. All rights reserved.
Need help, mail us at


We reply to all the queries,Please Check Your Spam Folder.
